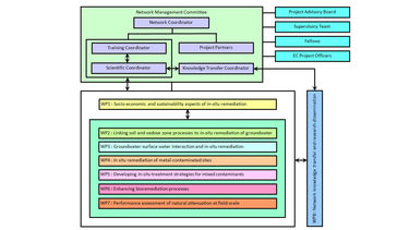
Management structure

The management structure for ADVOCATE included representatives from all partners and functions in the project.

Off

It effectively managed resources between partners and activities within the programme of work to:

  • ensure scientific and training objectives were met
  • monitor progress and ensure flexibility in the programme so that training needs were fulfilled
  • consolidate effort across the programme to ensure the network achieved full potential.
The ADVOCATE Project - management structure

Network coordinator

The Network Coordinator chaired the Network Management Committee, providing overall leadership and delegation of scientific and training delivery to project partners and work package leaders.

The Network Coordinator also ensured effective communication between all parties involved in the programme regarding training activities, decisions, feedback and financial management.

Scientific coordinator

The Scientific Coordinator oversaw the scientific achievements of the network, monitoring scientific progress and outputs, considering the objectives of each work package, and ensuring that this remained aligned with the overall goal of the programme. They liaised closely with work package leaders and supervisory teams in the review of research progress made by the research fellows.

Training coordinator

The Training Coordinator oversaw the training provision and quality across the network, ensuring consistency in the training delivered by the project and that this remained aligned with the overall goal of the programme.

This included monitoring and integration of training provided by both the project partners and associated partners for the research fellows. They liaised closely with work package leaders, supervisory teams and associated partners in the review of training progress made by the research fellows.

Knowledge Transfer Coordinator

The Knowledge Transfer Coordinator oversaw the knowledge transfer activities and research dissemination strategy for the network. They ensured the effective communication of project outputs via the network website, publications in different media and network training events, and monitored research outputs and public outreach activities for the network.

They liaised closely with CL:AIRE, the network knowledge transfer partner, to develop and manage effective knowledge transfer mechanisms which promoted the network activities, work and achievements of the research fellows. This included coordination with other science-based knowledge transfer networks and industry forums involved in sustainable remediation research and training, for the long-term development of the ADVOCATE network.

Network Management Committee

Chaired by the Network Coordinator, this Committee consisted of representatives from all partners involved in scientific direction, research supervision and training delivery, with input from finance services, careers services and the European Commission, as necessary. It also included representation from the team of research fellows within the project.

The principal role of this Committee was to implement the project effectively and to monitor overall progress against the stated work plan, milestones and deliverables of the network. They were responsible for the coordination and successful delivery of the research and training provision within work packages and across the network. The Scientific Coordinator, Training Coordinator and Knowledge Transfer Coordinator maintained close communication within this Committee to ensure effective integration of these functions.

Project Advisory Board

The Project Advisory Board was chaired by the Network Coordinator and includeds the Associated Partners. This Committee was composed primarily of industrial and commercial organisations which represented stakeholder and end-user interests in the project, their role being to provide project steering, periodic review of progress and independent advice on training needs and quality for the research fellows.

Supervisory team

Each research fellow benefited from a supervisory team consisting of two academic supervisors: a primary supervisor who led the work package hosting the fellow and a secondary supervisor from a complementary work package in the same or different organisation. Fellows also received an industry supervisor when undertaking training at an Associated Partner within the network.

This supervisory team was responsible for daily management of training, mentoring, research supervision and support during all formal, complementary and experiential training received by the research fellows.

European Commission officers

The European Commission (EC) was represented by the Project Officers and their independent reviewers who received and evaluated outputs from the project, and provided critical feedback.